Location: Central London flat
Year: 2011
Methodology: SADIM
Scale: Household
Focus: Water conservation, no plumbing changes
Category: Water Management
Hero Image Title: Water-Wise Homes
Tagline: Save water without replumbing

Overview

This design addresses water conservation in a small flat in central London where no plumbing alterations are permitted — the building's plumbing is shared infrastructure and cannot be modified without landlord or management consent.

Rather than viewing this constraint as a barrier, the design explores what is possible within it: how to catch water that is normally wasted and redirect it to appropriate uses. This design is deliberately small in scope, yet its implications reach further than its size might suggest. It demonstrates that permaculture tools and principles can be applied usefully in almost any environment — not just large land-based projects.

💡 Educational Note — Why This Design Matters
Small household designs like this one are among the most accessible entry points to permaculture practice. They demonstrate that the methodology is not only for gardens and farms — it is a universal thinking framework. Any situation involving inputs and outputs can be designed more intelligently.

Methodology

SADIM — Survey, Analyse, Design, Implement, Manage

CEAP would have been the most naturally suited methodology for a design this simple. However, I deliberately chose SADIM to explore how it performs on a small-scale, non-land-based design — and to understand its strengths and limitations beyond the contexts it is usually applied in.

Working Through the Design

  1. 1

    Survey — Where Does Water Go?

    The survey mapped every point in the flat where water is used: where it comes from, what quality it arrives at, and what quality it leaves at. This last point is more nuanced than it first appears — water leaving a system is not always greywater. For example, when running a tap to reach the right temperature, the water that runs off before use is still clean drinking water — a significant and often overlooked form of waste.

    Water survey mind map
    Water survey — mapping all uses and water quality at each point
  2. 2

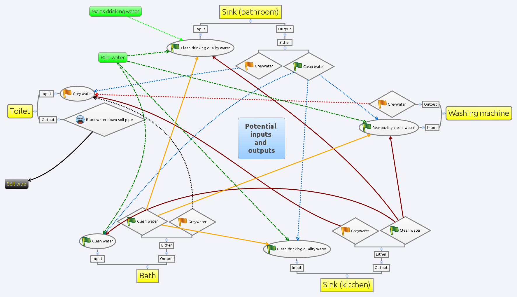
    Analyse — Input/Output Web

    With the survey data in hand, I created an input/output web — sometimes called a design web or element card analysis. Every element that outputs clean water was linked to elements that need clean water as input. Every element producing greywater was linked to elements that can accept greywater. This visual mapping immediately clarifies what connections are theoretically possible.

    Input output analysis
    Input/output web — mapping possible connections between water elements

    Not all theoretically possible connections are practically feasible. A second assessment step evaluated each potential connection for real-world viability.

    Feasibility assessment
    Feasibility assessment of each potential connection
    💡 Key Tool — The Input/Output Web
    The input/output web (also called a design web or element card analysis) is one of permaculture's most powerful analytical tools. For any system, mapping what each element needs and what it produces reveals hidden opportunities for connection — the outputs of one element becoming the inputs of another, reducing waste and external inputs.
  3. 3

    Design — Applying the Principles

    Having identified viable connections through the analysis, the design phase ran those connections through the permaculture attitudinal principles. This helped reveal both additional solutions and, equally importantly, which areas were not worth pursuing — allowing focused attention on what was likely to work.

    Some solutions may seem obvious in hindsight. The value of the design process here is not that it produces unprecedented ideas, but that it produces clarity: a structured, transparent path to decisions, with the reasoning documented.

    Design mind map
    Design mind map — principles applied to viable connections
  4. 4

    Implement

    Implementation was straightforward and required no detailed plan — the design was simple enough to act on directly. Key practical steps included:

    • Collecting cold tap runoff in buckets for plant watering
    • Using a small greywater bucket for laundry rinse water to flush toilets
    • Mindful use of water — only running taps when needed
    Implementation notes
    Implementation summary
  5. 5

    Manage — Evaluate & Tweak

    After implementation, the system was observed and adjusted. As with most designs, a few tweaks were needed to make it function effortlessly day to day. Simple reminders and habits were the most effective tools for maintaining water savings over time.

    Manage and evaluate
    Management and evaluation notes

Reflections & Outcomes

This small design proved unexpectedly impactful. The input/output analysis rapidly surfaced workable solutions and — just as valuably — eliminated dead ends. The process took far less time than trying to think through the problem intuitively without structure.

The design became so embedded in daily routine that after moving to a new home, the same principles were applied effortlessly. In places where water-saving habits could not be maintained, there was a genuine sense of guilt at the waste. This is permaculture at its most personal: a shift in awareness, made lasting through design.

✅ Key Outcome
A set of simple, cost-free water-saving practices were identified and embedded as habits — without any plumbing changes. The methodology also demonstrated that SADIM scales down effectively to household-level challenges.

Practical Tips for Any Household

  • Always catch water that runs while waiting for it to heat up — use it for plants or cleaning.
  • Reuse greywater wherever possible, safely and according to local guidelines.
  • Install low-flow taps and showerheads — small changes add up over time.
  • Keep a visual chart of water use habits to stay aware and motivated.
  • Share practices with housemates — collective action multiplies impact.

Conclusion

Water conservation in urban homes is often seen as complicated or expensive. This design demonstrates that by observing patterns, analysing inputs and outputs, and applying simple permaculture principles, substantial water savings are achievable — even without touching the plumbing. Awareness, habit, and small interventions are powerful tools for sustainable living.